Home
About
Course Work
EME 6207
EME 6055
EDF 6284
Problems in Instructional Design - EDF 6284
Work Samples
Story Board +
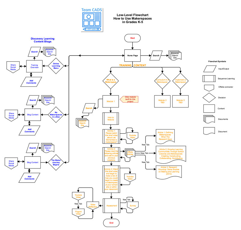
Flow Charts +
Sample Screens +
IDP +
MakerSpace Website +
Click to View Techy Teacher's Guide to Makerspaces Website